31 Alam Kehidupan Menurut Agama Buddha
31 Alam Kehidupan dalam Agama Buddha 31 alam kehidupan terdiri dari. Agama Buddha tanpa terkecuali juga mengenal konsep yang sama.
Ilustrasi 31 Alam Kehidupan Kesaksian Buddhis Facebook
31 alam kehidupan dalam agama Buddha 31 alam kehidupan terdiri dari.

31 alam kehidupan menurut agama buddha. Para dewa-dewi di tingkat Catumaharajika ada yang. Manusia bertinggal di empat tempat yaitu. Alam kehidupan bagi Brahma pengikut dewan-dewan Brahma yang tidak memiliki kekuasaan khusus usia mereka sepanjang 13 Asankkheyya Kappa.
Alam kehidupan bagi brahma penasihat para menteri Brahma yang berkedudukan tinggi sebagai pemimpin dalam kegiatan-kegiatan usia mereka mencapai ½ Asankkheyya Kappa. Dari tiga macam tanha yang paling berpengaruh. Menurut Perspektif Agama Buddha kosmos Buddha terbagi dalam tiga alam besar yakni alam indria alam bermateri halus dan alam tanpa materi.
Dalam teks-teks agama Buddha awal seperti teks Pali saddha biasanya diterjemahkan sebagai keyakinan tetapi dengan konotasi berbeda ketimbang istilah Inggris-nya. Makhluk-makhluk yang berdiam di 31 alam kehidupan ini masih mengalami kelahiran penderitaan dan kematian. 4 alam apaya Alam neraka alam binatang alam hantu dan alam asura Alam manusia 6 alam dewa.
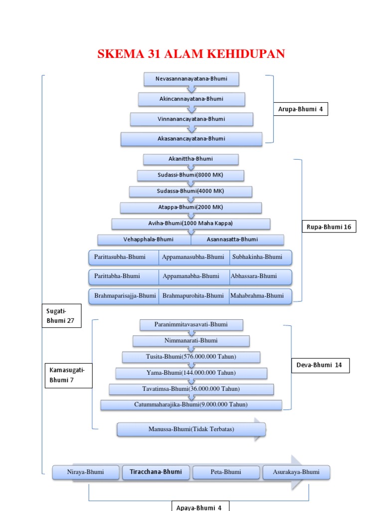
Empat Alam Kemerosotan apayabhumi 2. 11 Kamma Bhumi yaitu 11 alam kehidupan dimana makhluk-makhlukn. 31 alam kehidupan 1.
Menurut cendekiawan John Bishop keyakinan dalam agama Buddha awal secara esensial merupakan religius tanpa nuansa teistik. 11 Kamma Bhumi yaitu 11 alam kehidupan dimana makhluk-makhluknya masih senang dengan nafsu-nafsu indera dan terikat dengan panca indera. Menurut ajaran Sang Buddha ada 31 alam kehidupan Mohon maaf kalau terdapat kesalahan informasi karena saya sendiri masih banyak belajar tentang Buddha Dhamma mohon diluruskan kalo ada kesalahan.
Jawabannya Tidak di ke-31 Alam Kehidupan itu. Menurut ajaran Sang Buddha alam semesta yang berkondisi ini terdapat dimensi dimensialam-alam kehidupan bhumi sebanyak 31 tiga puluh satu alam. 31 ALAM KEHIDUPAN MENURUT AJARAN AGAMA BUDDHA.
Terdapat 4 alam sengsara menyedihkan yaitu alam Niraya neraka alam Tiracchana binatang alam Peta hantu kelaparan dan alam Asurakaya jin. KEHIDUPAN DAN ALAM KEHIDUPAN 8. Adalah sepanjang 10 pangkat 1.
Buddhist Education Centre Surabaya Asal Usul Kehidupan dalam pandangan Agama Buddha tidak mengenal manusia pertama. Empat Alam Brahma Nirbentuk arupabhumi. Bagaimana dan kapan kehidupan bermula adalah misteri dan mungkin akan tetap demikian.
4 Apayabhumi 4 alam kemerosotan Kata apayabhumi terbentuk dari tiga kosakata yaitu apa yang berarti tanpa tidak ada aya yang berarti kebajikan dan bhumi yang berarti alam tempat tinggal makhluk hidup. Samaṇera Santacitto Hampir setiap agama mengenal kehidupan setelah kematian meskipun masing-masing memiliki cara pandang berbeda. Sebagai informasi tambahan 31 alam kehidupan itu terdiri dari.
Alam brahma terdiri atas 16 alam yakni. Neva Sanna Nasannayatana 3. Enam Belas Alam Brahma Berbentuk rupabhumi dan 5.
Dalam Agama Buddha dipercayai adanya 31 Alam Kehidupan yang secara garis besarnya terbagi atas. Semoga info ini bermanfaat bagi Sdr. Enam Alam Dewa devabhumi 4.
Mengenal Lebih Jauh 31 Alam Kehidupan Bhumi Ditinjau dari Kajian Sutta maupun Abhidhamma Oleh. Dalam Agama Buddha dipercayai adanya 31 Alam Kehidupan 31 Realms of Existence yang secara garis besarnya terbagi atas. 31 Alam Kehidupan Menurut Ajaran Agama Buddha 1 View 2019-01-04 104109.
31 Alam Kehidupan Dalam Agama Buddha Posted on November 22 2020 November 22 2020 By AgamaBuddha Posted in Artikel Jika dalam agama lain hanya dikenal bahwa manusia setelah meninggal akan terlahir di alam surga atau alam neraka kalau dalam agama Buddha kita percaya bahwa ada 31 alam kehidupan dan alam manusia adalah salah satu di antaranya. 31 alam kehidupan pada Ajaran Buddha dibagi menjadi lima bagian yaitu. Demikian penjelasan mengenai alam-alam.
Masing-masingnya terdiri dari sejumlah alam-alam kecil yang totalnya berjumlah 31 alam kehidupan. Kelahiran kembali juga bukan merupakan perpindahan kehidupan di satu alam ataupun perpindahan kehidupan dari satau alam ke alam yang lain. 4 ARUPA LOKA Alam Tanpa Bentuk 4.
Agama buddha memandang sukma roh jiwa adalah tidak kekal seperti dikatakan dalam hukum tilakhana yaitu anatta malainkan hanya merupakan proses yang selalu bergerak. Selanjutnya akan dijelaskan tentang poin pembahasan yang kedua agar mendapatkan pemahaman yang bulat tentang bagaimana kiamat terjadi di dalam pandangan Agama Buddha. Dhamma adalah kebenaran Ada Budd.
Setiap makhluk yang masih diliputi tanha keinginan tanpa akhir akan selalu terlahir kembali di salah satu dari 31 alam kehidupan. 31 ALAM KEHIDUPAN MENURUT AJARAN AGAMA BUDDHA. Kata tersebut terkadang juga diterjemahkan menjadi percaya dalam hal percaya akan doktrin.
Satu Alam Manusia manussabhumi 3. 31 Tiga Puluh Satu Alam Kehidupan Dalam Agama Buddha Terlahir kembali merupakan bukti dari kehidupan yang berulang-ulang dari setiap makhluk yang disebut dengan istilah punabhava pali atau punarbhava sansekerta. Kebanyakan agama-agama menyatakan bahwa Tuhan mereka masing-masing yang menciptakan kehidupan.
Namun pernyataan demikian belum tentu dapat menjawab bagaimana kehidupan dimulai sebab bila Tuhan adalah makhluk-hidup maka dengan demikian harus sejalan dengan pemahaman bahwa. Empat Alam Kemerosotan Apayabhumi.
31 Alam Kehidupan Dalam Agama Buddha Portal Agama Buddha
31 Alam Kehidupan Menurut Ajaran Agama Buddha
Ajaran Agama Buddha 31 Alam Kehidupan
31 Alam Kehidupan Ppt Download
31 Alam Kehidupan Dalam Agama Buddha
Coretan Dinding 31 Alam Kehidupan


Posting Komentar untuk "31 Alam Kehidupan Menurut Agama Buddha"